一、公司简介
中车山东风电公司隶属于中国中车,始建于 1910 年,位于泉城济南,是一家集风电装备、轨道交通装备、环保、低碳、氢能、康养等多个产业协同发展的集团化、国际化的大型央企。公司是山东省第一个产业工会和第一个企业党组织的诞生地,党的一大代表王尽美、邓恩铭等革命先驱曾在此开展工人运动。
公司风电产业形成整机生产销售、风资源开发、EPC 工程总包、权益风电场持有的“ 四位一体”业务结构,致力于成为风电新能源产业综合解决方案提供商。公司产品已出口全球 44 个国家和地区,是中国内唯一一家向欧洲发达国家出口铁路货车整车的企业。建有院士工作站,是“ 国家认定企业技术中心”和“ 国家技术创新示范企业”。
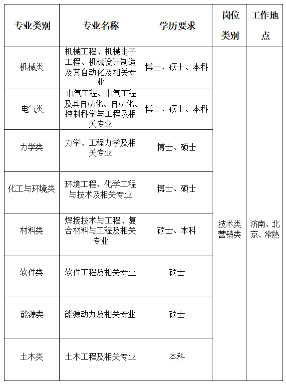
二、招聘需求

三、招聘条件
1.2026 年应届高校毕业生,本科及以上学历;
2.面试时提供个人成绩单、就业推荐表、英语四六级证书、 学信网学历证明、近 3 个月体检报告等材料;
3.中共党员、员工干部优先。
四、公司福利待遇
1.公司为每位员工缴纳五险两金,并搭建畅通的职业生涯发 展通道;
2.公司提供员工公寓、食堂及通勤班车;
3.员工享有年终奖、学历补贴、就餐补贴、高温补贴、取暖 补贴等;
4.健身房、篮球场、乒乓球室等文体活动场所一应俱全。
五、济南市人才政策
1.生活补贴:1500 元/月(博士),1000 元/月(硕士), 连续发放三年。
2.租房补贴:1500 元/月(博士),1000 元/月(硕士), 700 元/月(本科),500 元/月(专科)。
3.购房补助:15 万元(博士),10 万元(硕士)。
4.各类人才政策:顶尖人才、领军人才、专业人才可享受住 房保障、医疗保健、交通出行等人才政策。
六、简历投递途径
1.邮箱:crrcsd_rlzp@163.com
2.中车官网:https://crrc-jngs.hotjob.cn
3.网投二维码:

七、联系方式
联系人:任老师 电话:0531-68955156、18769798924