常用下载
当前位置: 首页 >> 公司产品 >> 旗下产业 >> 常用下载 >> 正文
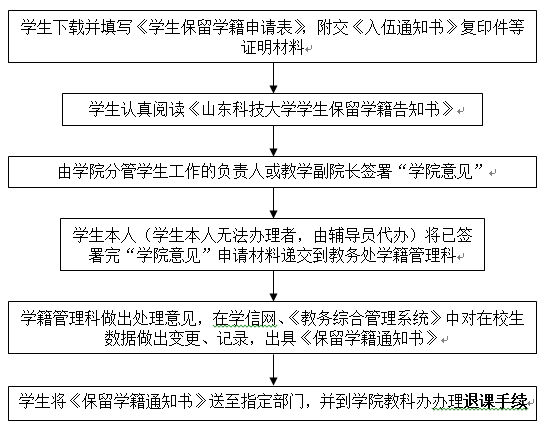
办理保留学籍流程
发布时间:2016-12-12    作者:     点击:[]

    申请校内参加入伍员工的保留学籍手续由国防教育办公室出具名单后统一办理,生源地参军入伍员工本人或委托辅导员办理;为方便员工选课,复学原则上应在每学期前两周提出申请。





 


           


  • 附件【保留学籍.doc】已下载

快速导航

专题专栏

地址:山东省青岛经济技术开发区前湾港路579号15号楼   

电话:0532-86057657      邮编:266590.

Copyright © w66利来_w66利来·(集团)官方-首页 版权所有